17 年
手机商铺
技术资料/正文
77 人阅读发布时间:2025-04-03 09:47
表观转录因子 PCIF1 调控 CD8+ T细胞铁死亡与激活,为肿瘤免疫治疗开辟新靶点
《The epitranscriptional factor PCIF1 orchestrates CD8+ T cell ferroptosis and activation to control antitumor immunity》是 2025 年发表在《Nature Immunology》上的一篇文章, PCIF1是一种表观转录因子,通过调控RNA的m6Am修饰,在CD8+T细胞的抗肿瘤免疫反应中发挥关键作用。研究发现,PCIF1在CD8+T细胞中具有抑制性作用,其缺失能够增强T细胞的抗肿瘤活性,从而提高免疫治疗的效果。
一、 研究背景
近年来,T细胞免疫疗法作为一种新兴的细胞免疫疗法,在癌症治疗领域取得了显著的突破,为患者带来了新的希望。然而,目前的治疗效果在持久性方面仍存在一定的局限性,需要深入探究其内在分子机制以进一步优化治疗方案。研究发现,通过靶向关键的转录或表观转录因子,可以显著增强T细胞的抗肿瘤功能,从而提升免疫治疗的整体效果。
表观转录组学作为当前生物学领域的一个新兴分支,主要聚焦于RNA修饰及其在基因表达调控中的重要作用。其中,m6Am(N6,2'-O-二甲基腺苷)作为一种重要的RNA修饰,是真核生物mRNA帽端的修饰之一。在生物学过程中,m6Am修饰在基因表达调控中扮演着关键角色,它可以影响mRNA的稳定性、翻译效率以及剪接等过程,从而精细地调控基因表达。
在该篇文章中,研究人员发现m6Am修饰通过 PCIF1 这一甲基转移酶来实现,PCIF1 催化 m6Am沉积在 mRNA 的 5' 端,从而调控基因表达。研究发现,Pcif1 缺失会导致 m6Am 修饰的靶基因(如铁死亡抑制基因 Fth1、Slc3a2 和 T 细胞激活基因 Cd69)表达增加,进而赋予 CD8+ T细胞对铁死亡的抗性和增强其激活能力,最终增强抗肿瘤免疫反应。
二、 研究结果
1) 提高 Pcif1 基因缺失小鼠的肿瘤免疫力
为探究PCIF1在体内调控抗肿瘤免疫的生理作用,研究人员构建了全身性Pcif1敲除小鼠(Pcif1 KO),通过将Pcif1fl/fl小鼠与CAG-Cre转基因小鼠杂交,删除Pcif1基因15个编码外显子中的10个(外显子5-14),在C57BL/6背景下生成Pcif1 KO小鼠。分子检测证实其脾脏、肺、心脏和肝脏中Pcif1蛋白完全缺失,且该敲除小鼠在8周龄时体重、肝功能、血常规及T细胞亚群组成与野生型(WT)小鼠均无显著差异,表现出正常生存能力和繁殖能力。进一步通过LLC、B16-F10和MC38同基因肿瘤模型发现,Pcif1 KO小鼠的肿瘤生长速度显著减缓,生存期显著延长,表明Pcif1缺失可抑制多种肿瘤模型的生长并延长宿主存活时间。

2) Pcif1 KO 可通过 CD8+ Teff细胞提高抗肿瘤免疫力
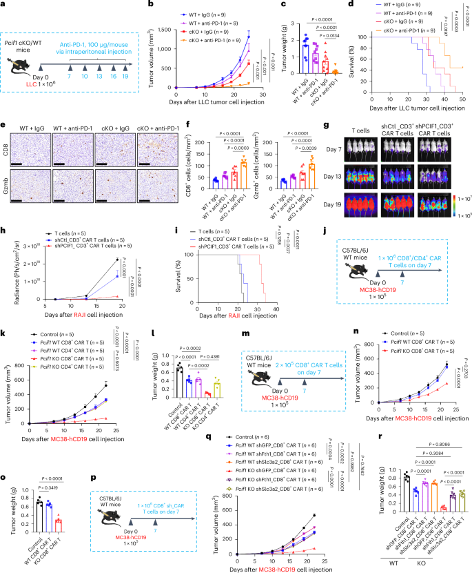
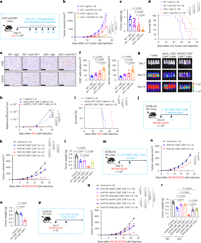
为探究PCIF1在抗肿瘤免疫中的作用,研究人员构建了全身性Pcif1 KO和T细胞特异性敲除小鼠(Pcif1 cKO)。通过scRNA-seq和流式细胞术分析发现,Pcif1缺失显著增加TME中CD8+ T细胞比例及效应细胞因子IFNγ、TNF、Gzmb分泌,并促进PD-1+Tcf-1+干性、CD69+CD103+CD8+组织驻留记忆T细胞的富集,同时减少耗竭型PD-1+Tim3+CD8+T细胞。选择性耗竭实验证实,CD8+T细胞是Pcif1 KO小鼠肿瘤生长抑制的关键因素。T细胞特异性敲除模型进一步验证,Pcif1缺失通过增强T细胞抗肿瘤免疫应答,显著抑制LLC肿瘤和B16-F10黑色素瘤的生长并延长生存期。这些发现为以下观点提供了证据:TME 中肿瘤浸润 CD8+Teff细胞的增加有助于增强 Pcif1 cKO 小鼠的抗肿瘤免疫反应。

3) PCIF1 通过 m6Am修饰调节 CD8+T 细胞活化
研究发现,Pcif1 缺失通过增强 TCR信号通路活性显著提升 CD8+T 细胞的体外激活水平及细胞毒性功能,Pcif1 KO小鼠 CD8+T 细胞在抗CD3/CD28 抗体刺激后,活化标志物 CD69 的表达量及效应因子 IFNγ、TNF、Gzmb 的分泌水平均显著高于WT细胞,且 TCR 通路关键分子 LCK 和 LAT 的磷酸化水平显著增强。进一步机制研究表明,Pcif1 的 m⁶Am甲基转移酶活性是其抑制 CD8+T 细胞激活的关键,催化失活突变体(Asn552Ala)无法逆转 Pcif1 敲除导致的 CD8+ T细胞过度活化,而野生型 Pcif1 的异位表达可有效恢复细胞因子分泌及 mRNA 表达水平,这些结果表明,PCIF1 主要通过其 m6Am甲基转移酶活性抑制 CD8+T 细胞的活化。

4) 鉴定 CD8+T 细胞中的 Pcif1 下游靶标
研究揭示了PCIF1通过其m⁶Am甲基转移酶活性调控CD8+T细胞激活与铁死亡的机制。代谢标记与TMT-MS分析显示,Pcif1敲除CD8+T细胞整体蛋白翻译未显著变化,但有312个差异表达蛋白,涉及铁死亡和T细胞毒性通路。m⁶Am测序确认Pcif1敲除使m⁶Am水平下降,影响特定靶点如Fth1、Slc3a2和Cd69的蛋白表达,但mRNA水平不变,表明翻译调控。PRM、WB和RIP实验进一步证实Pcif1通过m⁶Am修饰抑制这些蛋白的翻译。尽管CTBP2在其他情境下参与m⁶Am调控,但在CD8+T细胞中非必需。IP-MS分析发现Pcif1与蛋白质翻译和mRNA加工相关因子相互作用。功能实验表明,Pcif1缺失使CD8+ T细胞铁含量降低、GSH和胱氨酸水平升高,增强对铁死亡诱导剂的抵抗力,主要通过上调Fth1和Slc3a2等基因的蛋白表达实现。综上研究结果表明,Pcif1缺失主要通过增强Fth1和Slc3a2等铁死亡调控基因的表达来减少CD8+T细胞的铁死亡。

5) Pcif1 缺乏可增强 PD-1 阻断和 CAR-T 细胞疗法的效果
研究发现,T细胞中Pcif1的缺失通过抑制铁死亡并增强CD8+ T细胞的激活,显著提升了抗肿瘤免疫应答。在小鼠模型中,Pcif1条件性敲除小鼠的肿瘤对抗PD-1免疫治疗的敏感性显著增强,表现为肿瘤生长抑制、生存期延长及肿瘤浸润CD8+T细胞增多。进一步研究表明,Pcif1缺失通过m⁶Am甲基转移酶活性调控Fth1、Slc3a2等基因的翻译,减少铁死亡并增强T细胞效应功能。在CAR-T细胞治疗中,Pcif1敲除的CD8+CAR-T细胞(尤其是靶向CD19的CAR-T)在LLC-hCD19、MC38-hCD19等肿瘤模型中表现出更强的抑瘤活性,其机制与铁死亡抑制及效应因子IFNγ、TNF、Gzmb分泌增加相关。挽救实验证实,下调Fth1或Slc3a2可逆转Pcif1敲除CAR-T细胞的铁死亡特征并减弱其抗肿瘤效果,表明Pcif1通过调控铁死亡通路增强CD8+T细胞功能。

6) T 细胞中PCIF1 的低表达可增强对 ICI 和 CAR-T 疗法的敏感性
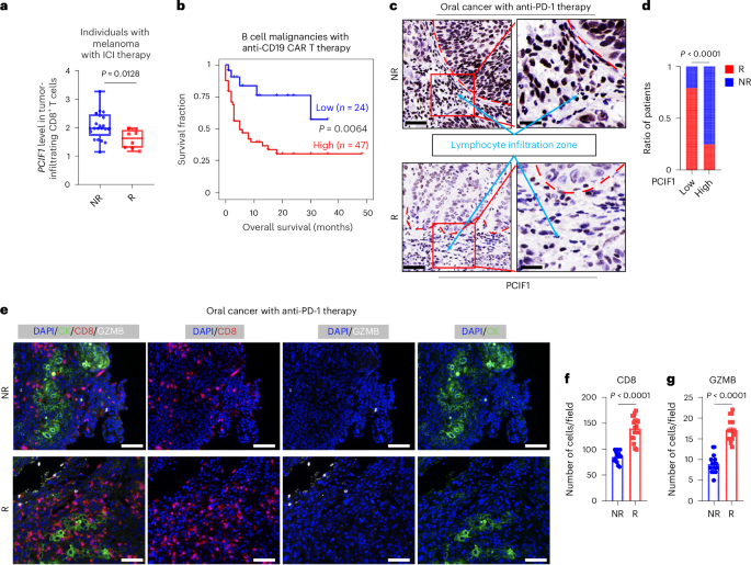
研究人员发现,黑色素瘤患者肿瘤浸润CD8+T细胞中PCIF1低表达提示对ICI治疗反应更佳;B细胞恶性肿瘤患者治疗前T细胞PCIF1低表达者接受抗CD19 CAR-T治疗后生存期显著延长;口腔鳞状细胞癌患者中,抗PD-1治疗应答者的淋巴细胞浸润区PCIF1表达显著低于无应答者,且其肿瘤微环境中CD8+T细胞和GzmB阳性细胞显著增多。PCIF1通过调控肿瘤微环境中浸润性细胞毒性CD8+T细胞数量影响免疫治疗效果。

三、 结论
该项研究揭示了PCIF1通过m6Am修饰调控CD8+T细胞活化和铁死亡的分子机制,并证明了PCIF1敲除能够显著增强抗肿瘤免疫反应和免疫疗法的效果。这一发现不仅为理解表观转录组在免疫调控中的作用提供了新视角,还为开发新型癌症免疫疗法提供了重要的理论依据和潜在靶点。未来的研究将进一步探索PCIF1的临床应用价值,推动免疫疗法在癌症治疗中的突破。