17 年
手机商铺
技术资料/正文
61 人阅读发布时间:2025-02-21 12:30

靶向蛋白降解(TPD)在过去二十年中一直是一种很有潜力的治疗策略,主要依赖突变和“不可成药”蛋白质的持久敲除。
目前,一些药物已用于临床治疗,如 AR 降解剂 ARV-110、ER 降解剂 ERV-471 等。近年来,TPD 技术在降解细胞外和膜
表面蛋白方面引起了广泛关注,包括基于 M6PR 的 LYTAC、组织特异性 GalNac-LYTAC、细胞因子介导的 KineTACs、基
于细胞穿透肽/溶酶体分选序列的共价 GlueTACs和基于寡核苷酸的 Apt-TACs。然而,目前细胞外和膜蛋白降解策略仍存在
挑战,例如合成困难、肿瘤组织渗透性差、大型复合物难以内吞和适配体稳定性差。此外,LTRs 和膜 E3 连接酶的表达受
限阻碍了当前 TPD 药物的快速开发。因此,非常需要分子尺寸更小、效率更高、成本更低的溶酶体穿梭受体介导的膜蛋白
降解平台。

Fig1 一种通过转铁蛋白受体(TFRC)实现蛋白降解的共价肽基溶酶体靶向蛋白降解平台(Pep-TACs),在皮下瘤和原位瘤中引发抗肿瘤
免疫反应。
中山大学高艳峰教授带领的研究团队研发出一种新型的溶酶体靶向降解平台—Pep-TACs。该平台巧妙地将细胞表面溶酶
体穿梭受体TFRC的靶向肽与目标蛋白(POI)的靶向肽结合,并引入k-ASF进行灵活的共价修饰,从而增强了结合亲和力
,实现了POI的高效降解。Pep-TACs在降解膜蛋白方面展现出特优势:首先,它不依赖内源性TF表达,通过靶向DT7肽的
TFRC实现持续降解,降解率高达91%;其次,基于TFRC的Pep-TACs能靶向多种癌症,在复杂肿瘤微环境中表达稳定;再
者,TFRC在血脑屏障上的过表达使得Pep-TACs在脑部疾病治疗中潜力巨大;最后,利用共价肽进行靶向降解,通过设计
k-ASF增强与靶残基的交联能力,显著提高了POI的结合能力和降解效率。
作为概念验证,选择介导肿瘤免疫逃避的关键免疫检查点 PD-L1来展示 Pep-TACs 降解平台的实用性。目前的结果表明,
Pep-TACs 可以显著结合 PD-L1 并阻断 PD-1/PD-L1 相互作用,尤其是名为 v9x 的共价 Pep-TACs。此外,Pep-TACs 主要通
过回收受体 TFRC 介导的内体-溶酶体降解途径实现 POI 的高效降解。此外,研究团队已经证明,即使 TFRC-Pep-TACs-
PD-L1 三元复合物的部分被 TFRC 回收并回收回细胞表面,它仍然可以阻断 PD-1/PD-L1 相互作用。最重要的是,即使在模
拟肿瘤复杂微环境(包括酸性 pH 值、免疫细胞和高水平 IFN-γ)的体外实验中,Pep-TACs 也能够以最高的 91% 降解 PD-L1。
有趣的是,在 pH6.0时,共价 v9x 在树突状细胞和巨噬细胞中的降解效率显著提高,表明 Pep-TACs 可以有效改变 PD-L1 在肿
瘤微环境中介导的免疫
抑制作用。

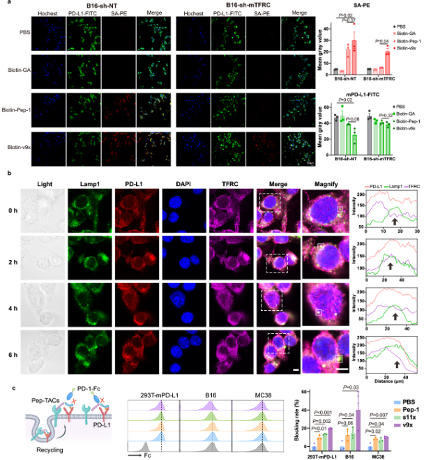
Fig2 共价PEP-TACs的内吞作用功能
对抗PD-1反应性 MC38 肿瘤模型的深入分析结果表明,与抗PD-L1抗体相比,Pep-TACs 发挥了显著的肿瘤抑制作用,
3.9 mg/kg v9x 的抑制率最高,为 87%,剂量显著低于抗 PD-L1 (10 mg/kg)。此外,Pep-TACs 通过增强 CD8+ T 细胞
的功能诱导剧烈的抗肿瘤免疫反应,流式细胞术和免疫荧光分析证明了这一点。此外,Pep-TACs 促进肿瘤细胞、DC
、巨噬细胞和整体肿瘤组织中 PD-L1 表达的大幅降低,对正常组织没有明显的毒性。在抗 PD-1 耐药的 B16 肿瘤模型
中观察到类似的抗肿瘤作用。令人惊讶的是,由于TFRC在BBB中的高表达,共价 v9x 在大脑中显示出持续和显着的富
集,这是共价肽降解剂脑富集的重要发现。更有趣的是,Pep-TACs 可以显著促进肿瘤抑制并延长小鼠在原位脑肿瘤模型
中的存活率为 50%。

Fig3 共价PEP-TACs V9X抑制脑肿瘤的生长
重要的是,来自无肿瘤小鼠的 T 细胞可以特异性杀死 GL261-Luc,但不能特异性杀死不相关的 MC38 细胞(补充图 10c)。
这些结果表明,Pep-TACs 治疗可以引发有效的免疫记忆和肿瘤特异性免疫反应。

Fig4 Pep-TACs在原位GL261-Luc-Buncearch小鼠模型中发挥抗肿瘤效应
综上所述,选择具有强大内吞和再循环能力的肿瘤过表达 TFRC 用于膜蛋白降解的设计。该团队开发了一种分子尺寸更小
、效率更高、特异性高的模块化基于共价肽的溶酶体靶向降解平台 (Pep-TACs)。Pep-TACs特别是用 k-ASF 共价基团修
饰的 Pep-TACs在原位GL261-Luc-Buncearch小鼠模型中发挥抗肿瘤效应,通过 TFRC 介导的内吞作用和靶点 PD-L1 有效内
化,用于复杂肿瘤微环境中肿瘤和免疫细胞的溶酶体降解,这为去除膜蛋白提供了一种非常有用的方法,具吸
引力的是,Pep-TACs 可以有效穿过血脑屏障 (BBB),有助于大脑中强烈的抗肿瘤免疫反应,这为特异性靶向和治疗脑
部疾病铺平了道路。
文献来源:
Xiao, Y., He, Z., Li, W. et al. A covalent peptide-based lysosome-targeting protein degradation platform for cancer
immunotherapy. Nat Commun 16, 1388 (2025).