17 年
手机商铺
技术资料/正文
58 人阅读发布时间:2025-01-21 14:36

研究人员发现肺癌中IL6的N-糖基化缺陷会诱导癌细胞转移和对表皮生长因子酪氨酸激酶抑制剂(EGFR-TKIs)产生耐药性,揭示了其潜在机制,为
肺癌治疗提供了新的理论依据和潜在靶点。
研究背景:
肺癌是全球癌症相关死亡的主要原因之一,表皮生长因子受体酪氨酸激酶抑制剂(EGFR-TKIs)是携带敏感EGFR突变的肺腺癌患者的标准治疗方法,
但大多数患者会产生获得性耐药。IL6与受体结合后可激活多种信号通路,在肺癌进展和耐药中起重要作用,但IL6的糖基化修饰对其功能的影响尚不
清楚。
研究模式图:
在非小细胞肺癌(NSCLC)细胞中,在未接受EGFR TKI治疗的环境下,自分泌的IL6(NG-IL6)主要在N73位点发生N-糖基化修饰,在T170位点发
生O-糖基化修饰。NG-IL6主要激活经典的JAK-STAT3轴,促进细胞增殖。然而,长期使用EGFR TKI治疗会导致IL6分泌增加,同时抑制N-糖基转移
酶复合物成分(主要是STT3A或STT3B、RPN1/2、DAD1和 DDOST)的表达。这种抑制作用使得NG-IL6在N73位点的N-糖基化减少,进而导致NG-IL6
在N73位点的N -糖基化进一步降低。结果是,获得耐药性后,NG-IL6的比例下降,而N-糖基化缺陷型IL6(deNG-IL6)的比例增加。反过来,deNG-IL6
将信号偏好从JAK-STAT3轴转移到SRC-YAP-SOX2轴。这种替代激活的SRC-YAP-SOX2信号促进细胞可塑
性,并导致耐药性的产生。

图1.长期EGFR TKI治疗诱导deNG-IL6驱动肿瘤耐药。
研究方法:
细胞系与动物模型 :使用多种肺癌细胞系和正常支气管上皮细胞系,建立了Osimertinib耐药细胞系和小鼠移植瘤模型。
样本采集:收集肺癌患者的恶性胸腔积液(MPE)和配对的肺癌组织,包括未接受TKI治疗和TKI耐药患者的样本。
实验技术:采用Western blotting、ELISA、基因集富集分析(GSEA)、免疫沉淀、质谱分析、细胞迁移和侵袭实验、动物体内转移实验等多种技术
手段。
主要研究结果:
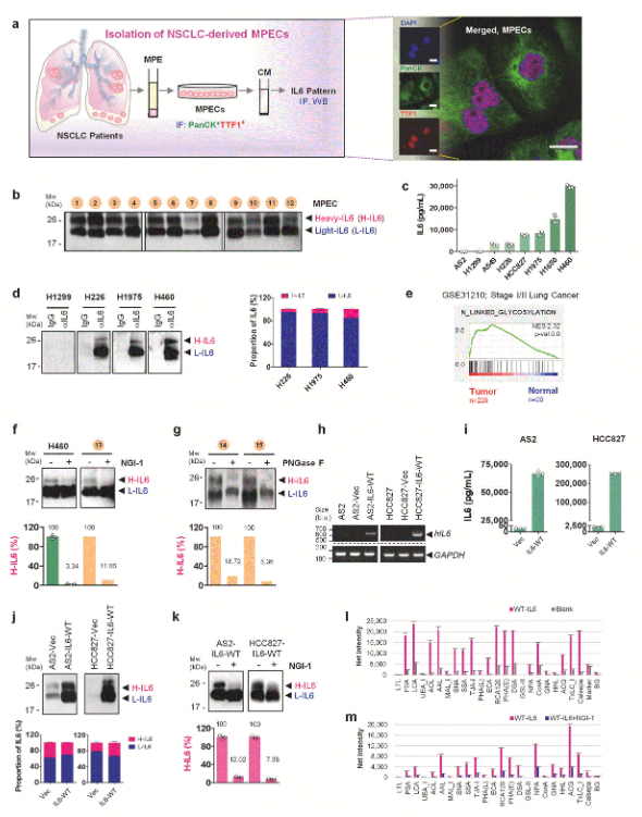
1. IL-6的N-糖基化修饰

图2 肺癌细胞中IL-6的N-糖基化修饰
从肺癌患者恶性胸腔积液(MPE)中分离的肺腺癌细胞和多种肺癌细胞系分泌的 IL6 存在两种形式(H-IL6和L-IL6,重链/轻链),且H/L比值于
不同细胞系间存在差异。GSEA分析发现与N-糖基化过程相关的基因在癌症组织中富集。抑制剂处理和酶切实验等证实H-IL6的形成依赖于
N-糖基化修饰。
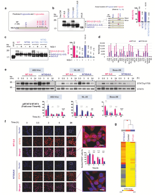
2. N-糖基化IL6促进酪氨酸磷酸化STAT3的核滞留而deNG-IL6诱导EMT的基因特征

图3 N-糖基化IL6促进酪氨酸磷酸化STAT3的核滞留
研究者预测了两个潜在的N-糖位点(N73和N172)和四个可能的O-糖位点(T166,T171,T170和S174)存在于hIL 6中。MS结果表明聚糖链位于
N73、N172和T170,结合通过WB结果分析确定了IL6聚糖链的主要附着位点是N73 + T170,而非N172 + T170。
构建野生型和突变型IL6质粒转染细胞,发现N73Q-IL6缺失H-IL6条带,表明N73位点的糖基化对IL6功能有重要影响。构建野生型和突变型IL6
质粒转染细胞,发现N73Q-IL6缺失H-IL6条带,表明N73位点的糖基化对IL6 功能有重要影响。与N73Q-IL6相比,NG-IL6可促进STAT3的酪氨酸
磷酸化和核滞留,延长STAT3激活时间;而N73Q-IL6则诱导 STAT3激活时间缩短,并改变下游信号偏好,激活SRC-YAP-SOX2轴;此外,N73Q
-IL6可诱导上皮-间质转化(EMT)相关基因表达,促进肺癌细胞的迁移和侵袭能力,在体内可增强肺癌细胞的转移能力,且这些作用可被针对
SRC、YAP 和SOX2的抑制剂或shRNAs抑制;

图4 deNG-IL6诱导非小细胞肺癌的EMT、迁移和转移
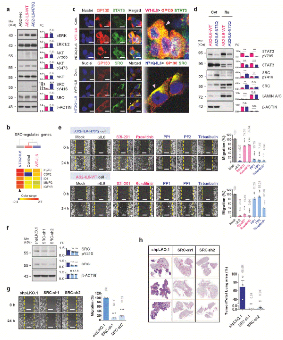
此外,EGFR-TKI处理可诱导deNG-IL6的增加,IL6糖基化状态的这种变化可以将GP130受体的下游信号传导从JAK-STAT 3切换到SRC-YAP-SOX2。
同时,具有高水平deNG-IL6的肺癌细胞倾向于具有EMT相关特性,可转移到其他器官,
并表现出对EGFR-TKI的抗性。

图5 deNG-IL6将GP130信号偏好从JAK-STAT3切换到SRC-YAP轴

图6 SOX2参与deNG-IL6诱导SRC-YAP轴驱动的肿瘤细胞迁移和转移
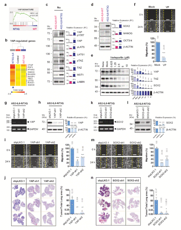
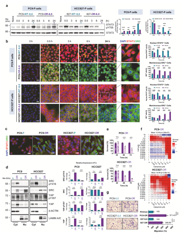
3. Osimertinib诱导deNG-IL6的表达及SRC-YAP-OX2轴的激活
长期使用EGFR-TKI Osimertinib治疗可诱导NG-IL6表达减少和deNG-IL6升高,从而导致肺癌细胞对EGFR-TKI产生耐药性。

图7 Osimertinib诱导deNG-IL6的表达和随后SRC-YAP-OX2轴的激活
阻断IL6的受体GP130和GP80后,各种细胞系中由WT-IL6和N73 Q-IL6所诱导的STAT 3活性降低,而SRC-YAP轴信号的激活增加,这些数据表明 OR
细胞分泌的deNG-IL6不仅维持细胞存活,也有利于细胞迁移。

4. EGFR-TKI耐药的NSCLC患者表现出高deNG-IL6表达和从JAK-STAT3到SRC-YAP的轴信号移位
为了证明deNG-IL6在NSCLC患者中的存在,研究从对EGFR TKIs具有naïve(治疗前)或耐药(发生耐药后)的患者的MPE中分离出MPECs,
naïve MPECs分泌H-IL6 多于 L-IL6,而在EGFR TKIs耐药MPECs中则相反。同时,RNA测序的富集结果表明,N-糖基化过程在OSTu中增强
而在ORTu中减弱。

图9 EGFR-TKI耐药的NSCLC患者表现出高deNG-IL6表达和从JAK-STAT3到SRC-YAP的轴信号移位
EGFR-TKI 耐药患者的MPECs中deNG-IL6比例增加,且肿瘤组织中STAT3信号减弱,SRC信号增强,进一步证明了deNG-IL6与耐药和转移的相关
性临床样本分析显示,EGFR-TKI 耐药患者的MPECs中deNG-IL6比例增加,且肿瘤组织中STAT3信号减弱,SRC信号增强,
进一步证明了deNG-IL6与耐药和转移的相关性。
研究结论:
1. 在NSCLC中,IL6主要在N73位点发生N-糖基化修饰,该修饰影响其下游信号通路的激活,N-糖基化缺陷的IL6可诱导EMT、迁移、转移和耐药。
2. EGFR-TKI治疗可降低肺癌细胞中N-糖基化相关酶的表达,导致IL6的N-糖基化减少,进而激活SRC-YAP-SOX2轴,促进癌细胞的可塑性和耐药性。
3. 监测IL6的糖基化状态可能有助于预测肺癌的进展和EGFR-TKI耐药性,为肺癌的治疗提供新的潜在靶点和生物标志物。